男星烤瓷牙风潮,时尚追求还是完美展现?
近年来,随着社会的开放和审美观念的多元化,越来越多的男明星开始关注自己的形象,其中烤瓷牙成为了一个备受关注的话题,男明星烤瓷牙的背后,究竟隐藏着怎样的故事?是时尚潮流的推动,还是追求完美形象的必然结果?什么是烤瓷牙?...
励志语录激发斗志,奋斗岁月燃烧青春力量
在这个日新月异、竞争激烈的时代,我们每个人都为了生活而努力奋斗,工作,不仅仅是为了生计,更是我们实现价值、追求梦想的舞台,面对工作的挑战和困境,我们需要一些励志的语录来激励自己,点燃内心的激情,继续前行。梦想与责任1...
霍邱集镇繁荣新貌,新闻头条下的乡村发展与进步
随着时代的进步和社会的发展,位于安徽省的霍邱集镇正逐渐成为一颗冉冉升起的新星,这个小镇不仅承载着深厚的历史文化底蕴,同时也是现代化乡村发展的典范,本文将为您呈现霍邱集镇最新的新闻头条,带您领略这个乡村小镇的繁荣与发展...
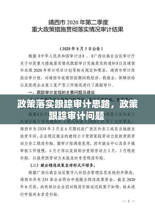
政策落实跟踪审计思路,政策跟踪审计问题
一、引言政策落实跟踪审计是确保国家政策有效实施的重要手段。随着国家政策的不断出台和调整,如何对政策落实情况进行有效监督和评估,成为审计工作的重要课题。本文将探讨政策落实跟踪审计的思路,以期为审计实践提供参考。二、...
丁俊晖今晚直播比赛,激情重燃,不容错过!
随着夜幕的降临,体育爱好者的热情再次被点燃,今晚,一场备受瞩目的比赛即将拉开帷幕——丁俊晖最新比赛今晚直播,无论是在家中的电视前,还是手中的移动设备上,无数粉丝都在期待着这一时刻的到来。丁俊晖,这个名字在中国乃至世界...
今日牛羊价表更新,最新市场行情一览
随着农业市场的繁荣与发展,牛羊价格的动态变化成为广大农户、投资者和消费者关注的焦点,本文将为读者带来关于今日牛羊价表的最新消息,分析市场走势,以期为广大农户和投资者提供有价值的参考。牛肉市场概况今日牛肉市场呈现出稳中...
明星改名是否需要更改身份证信息?揭秘改名背后的真相!
在娱乐圈,明星改名是一种常见的现象,许多明星为了追求事业发展或个人形象,会选择更改自己的姓名,明星改名后是否需要更改身份证信息呢?本文将围绕这一问题展开讨论。明星为何会改名1、追求个性化:有些明星为了突出自己的特色,...
科特迪瓦足球最新世界排名揭晓!惊人成绩引全球瞩目
科特迪瓦,这个位于非洲西部的国家,近年来在足球领域展现出了强大的实力和潜力,其足球事业的发展,不仅在国内引起了广泛的关注,也在国际足坛上赢得了不少赞誉,科特迪瓦足球在世界范围内的排名,无疑成为了人们关注的焦点之一。科...
夹板数字股票详解,含义、影响及投资洞察
随着科技的飞速发展和数字化时代的来临,股票市场的术语和概念也在不断演变。“夹板数字股票”作为一个新兴的概念,逐渐引起了广大投资者的关注,本文将详细解析“夹板数字股票”的含义,以及它在股票市场中所扮演的角色和影响。夹板...
DIY发卡与励志语录,编织梦想的力量源泉
在这个充满创意与个性化的时代,DIY发卡成为了许多追求时尚与独特风格人士的必备配饰,它不仅仅是一种简单的装饰,更是展现个人态度、追求与梦想的有力工具,在这篇文章中,我们将探讨DIY发卡与励志语录的结合,如何通过它们激...














冀ICP备2020022719号-3