关于百川能源的停气通知引起了广大用户的关注,随着冬季用气高峰的到来,燃气供应情况一直备受关注,本文将为大家介绍百川能源停气通知的最新消息,以便用户及时了解并做好相应准备。
背景简介
百川能源作为一家知名的能源供应商,在燃气供应方面扮演着重要角色,受多种因素影响,部分地区出现了燃气供应紧张的情况,为了保障用户的用气需求,百川能源采取了一系列措施,其中包括部分区域的停气安排。
停气通知详情
根据最新消息,百川能源已经发布了相关停气通知,具体细节如下:
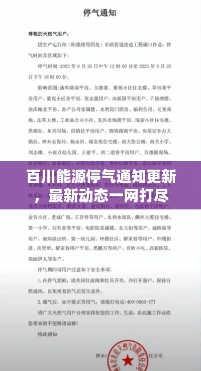
1、停气原因:由于燃气管道检修、设备维护以及天然气供应紧张等原因,导致部分区域燃气供应受到影响。
2、停气时间:具体停气时间根据各地区的实际情况而定,请用户关注当地百川能源的通知公告。
3、停气区域:停气区域主要涉及部分居民小区、商业区以及工业企业等。
4、应对措施:百川能源已经制定了详细的应对措施,包括优先保障重点用户、加强设备巡检、优化调度等,以确保用户的用气需求得到满足。
影响及应对措施
百川能源的停气通知对用户的生活和工作产生了一定影响,为了应对这一影响,用户需要采取以下措施:
1、关注通知:请用户密切关注百川能源发布的通知公告,以便及时了解停气详情。
2、备用方案:家庭用户可提前准备一些备用燃气或采取其他烹饪方式,以确保生活不受影响。
3、咨询服务:如有疑问或需要帮助,请及时联系百川能源客服人员,获取更多信息。
最新动态与前景展望
截至目前,百川能源仍在密切关注燃气供应情况,并会根据实际情况调整停气安排,随着天气逐渐转暖,燃气供应紧张情况可能会有所缓解,百川能源也在积极寻求新的气源,以提高燃气供应保障能力。
本文为大家介绍了百川能源停气通知的最新消息、背景、细节、影响及应对措施,希望广大用户能够关注相关通知公告,做好相应准备,以确保生活和工作的正常进行,也期待百川能源能够采取更多措施,提高燃气供应保障能力,为广大用户提供更稳定、安全的燃气服务。
参考资料
本文参考了百川能源官方网站、当地新闻媒体以及相关政府部门发布的信息,如有疑问,请以官方信息为准。
呼吁
我们呼吁广大用户节约用气,支持百川能源的相关措施,共同应对燃气供应紧张的情况,也希望政府部门能够加大协调力度,保障燃气供应的稳定性和安全性。
转载请注明来自安平县港泽丝网制造有限公司,本文标题:《百川能源停气通知更新,最新动态一网打尽》











冀ICP备2020022719号-3
还没有评论,来说两句吧...